English
祝贺我院方案正式成为联合国世界城市日上海指数官方logo
发布时间:2026-03-03
图片
图片

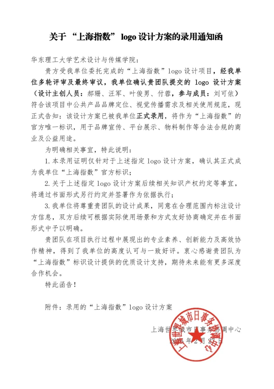
近日,联合国世界城市日事务协调中心传来喜讯,我院师生团队设计的LOGO方案,在众多参选作品中脱颖而出,正式成为联合国世界城市日上海指数官方LOGO。

图片



世界城市日是中国在联合国推动设立的首个国际日,源自2010年上海世博会《上海宣言》倡议,旨在传承“城市,让生活更美好”的精神,推动全球可持续城市化发展。上海指数是联合国人居署等联合研发的国际权威指数,用于监测全球城市可持续发展水平,是落实联合国相关目标的重要工具。


图片


图片

在LOGO征集中,我院设计团队(设计主创人员:郝珊、汪军、叶俊男、付蓉,参与成员:刘可依)立足世界城市日与上海指数核心内涵,融合上海城市特质与国际设计潮流,反复打磨、优化完善,形成兼具内涵与美感的优质方案。

图片

该方案历经多轮筛选,得到评审专家高度认可,最终成功通过评审,收到正式录用函,成为官方指定LOGO。


图片


这一成果不仅是我院设计领域深耕细作的重要突破,更是我院服务全球城市可持续发展事业的生动体现。


图片